How to reenable basic protocols for your tenant
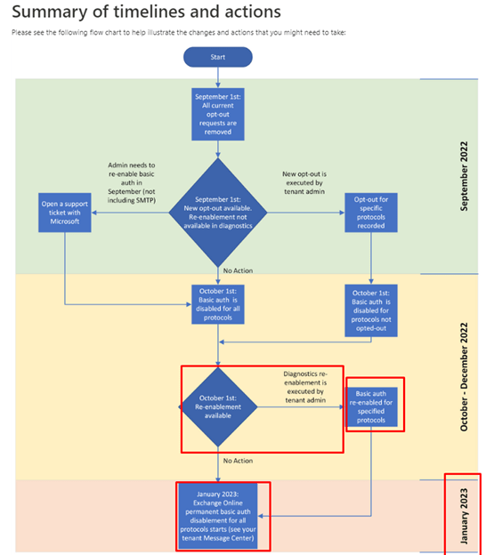
Beginning October 1, 2022, Exchange Online Basic Auth will begin to be permanently disabled in all tenants.
Basic Authentication is being disabled for Outlook, Exchange Web Services (EWS), Remote PowerShell (RPS), POP, IMAP, and Exchange ActiveSync (EAS) protocols in Exchange Online to improve customer security. Customers must update end user client applications or line of business apps to Modern Auth before October 2022, to allow them to continue to function properly. Disablement notifications will be provided in the Microsoft 365 Message Center.
Here is how to
reenable or extend the basic protocols but this is for limited period as they say by January 2023

Go to portal admin center the help and support or just click this link
https://aka.ms/PillarEXOBasicAuth

Diag: Enable Basic Auth in EXO
The press run test

Then you can re enable the protocol you wish

Ref: https://learn.microsoft.com/en-us/lifecycle/announcements/basic-auth-deprecation-exchange-online